Online Course Proposals (OCP)
| Semester | OCP best consideration dates |
|---|---|
| Spring 2025 | August 23rd, 2024 |
| Summer 2025 | November 22nd, 2024 |
| Fall 2025 | January 31st, 2025 |
Proposals received after the best consideration date will be placed on a waitlist.
Proposals for new, fully online, courses are accepted several months before they are to be developed. All new online courses accepted for development are provided instructional design support from the Center for Teaching and Learning (CTL). Courses receiving development stipends must be developed and reviewed by CTL by the end of the semester they are first scheduled and taught.
- The OCP form is used to evaluate fully online (Online Max) courses. Download and complete the OCP form at this link. Email OCP questions to unmonlineproposals@unm.edu.
- The OCP proposal is not used to evaluate new Accelerated Online Program (AOP) courses. For AOP proposals, contact aop@unm.edu.
Online Course Proposal Process

Step by Step:
- The College/School submits one OCP per online course to their college dean.
- College dean conducts Tier 1 review and signs OCP forms.
- The College/School or the college dean submits approved OCPs to UNM Online by email at unmonlineproposals@unm.edu
- UNM Online conducts a Tier 2 review to determine the courses approved for course build and/or a development stipend. UNM Online sends a decision memo to the college dean and the College/School.
- OCPs that receive both Tier 1 and Tier 2 approvals are ready for course build and scheduling. Instructors are encouraged to visit UNM Online Faculty Support and the Center for Teaching & Learning for guidance.
- Online courses approved for development are scheduled by the College/School; see the UNM Online Scheduling page for details.
Contact unmonlineproposals@unm.edu with questions about the OCP form and the OCP process.
Contact aop@unm.edu about Accelerated Online Programs courses.
Characteristics of an Online Course
A fully online, or 'Online Max', course is delivered to students in a virtual format. Most — if not all — course activity takes place in the learning management system (LMS).
An online course may offer:
- Optional web-conferencing meetings. Because they are optional, such meetings must not adversely impact a student not participating. Offering students a variety of days/times for optional web conferencing is recommended.
- Required web-conferencing meetings. Such meetings can take the form of class-wide sessions, small group sessions, or individual sessions. Offering many required web-conferencing meetings is discouraged. Online students are often depending on a flexible course schedule. Having many scheduled events can be difficult for online students to attend. Required web-conferencing meetings must be displayed in LoboWeb, the student registration system. This means that required meetings are to be clearly indicated on a course’s scheduling form.
- Required or optional in-person meetings. To qualify as fully online, the number of in-person meetings allowed is very restricted. Online courses are limited to three in-person meetings per 16-week term, and these meetings are often used for orientation and exams. In-person meetings are strongly discouraged. Instead, a virtual alternative to meeting in person is recommended. Required in-person meetings must appear in LoboWeb, the student registration system. This means that required meetings are to be clearly indicated on a course’s scheduling form.
- Exam proctoring. Virtual and in-person proctoring services are available. Most are offered to students for a fee. Virtual proctoring is recommended over in-person services. Exams that take place on a single date/time must be indicated on the form used to schedule the course.
All mandatory meetings, either virtual or in-person, must be scheduled in Banner.
Meetings that occur in an online course must comply with distance education regulations. Instructors use the Online with Meetings form to ensure compliance. Speak to your department scheduler about scheduling required in-person and web conference meetings.
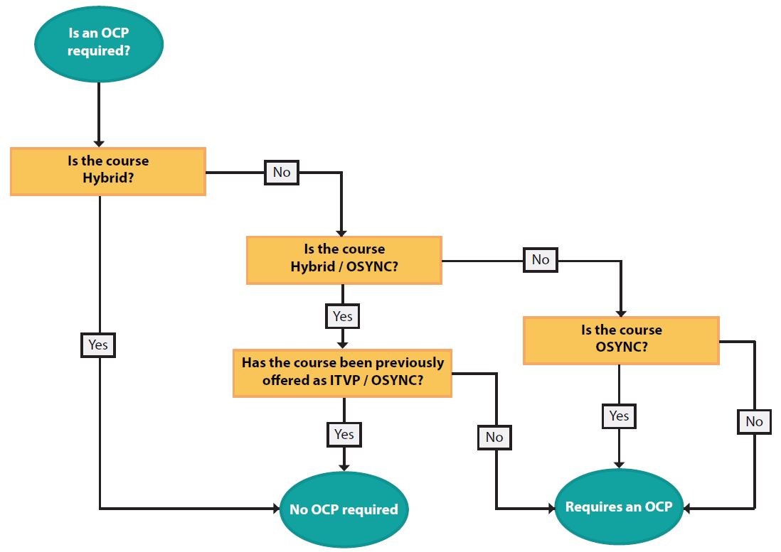
How to Know if Your Course Requires an OCP
All 'Online Max' courses must have an OCP to be developed online. If your course is not clearly an 'Online Max' course type, see the decision tree below to help you determine whether your course needs an OCP:

An OCP is not required if:
- The course is Hybrid
- The course is Hybrid/Online + Classroom (O+C) and has been previously offered as ITVP/O+C
An OCP is required if:
- The course is Hybrid/O+C but has not been previously offered as ITVP/O+C
- The course is O+C
- The course is neither Hybrid, Hybrid/O+C, nor O+C
Accelerated Online Course Process
Accelerated Online Program (AOP) courses go through a review process different from Online Max courses. The tuition and fee structures are also different. Refer to the UNM Online Handbook for details.
- AOP course characteristics include:
- 8-week instructional format.
- Flat tuition rate, regardless of residency. Differential tuition may apply.
- No online delivery fee. There is a student technology fee. Other departmental fees may apply.
- Enrollment is restricted to students accepted to The University into an Accelerated Online Program.
- The OCP form is not used to evaluate AOP courses
Contact aop@unm.edu about proposing a new AOP
